
Un equipo de científicos liderado por Miguel Esteban en los Institutos de Biomedicina y Salud de Guangzhou en China ha logrado un hito en la medicina regenerativa. Han creado embriones híbridos de cerdo y humano que han comenzado a desarrollar riñones con más del 50% de células humanas. Este avance podría ser un paso significativo para abordar la escasez de donantes de órganos.
Tabla de contenidos
¿Cómo se realizó el estudio?
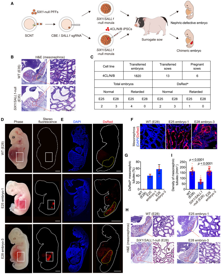
Los investigadores desactivaron dos genes clave en embriones de cerdo que son responsables del desarrollo de los riñones. Luego, introdujeron células madre humanas en estos embriones. Estas células fueron genéticamente modificadas para sobrevivir y prosperar en el entorno del cerdo. Se implantaron más de 1800 de estos embriones híbridos en 13 cerdas y se les permitió crecer durante 25 a 28 días antes de ser analizados.
Detalles Técnicos
El estudio utilizó una combinación de condiciones de cultivo de células madre pluripotentes optimizadas y la sobreexpresión inducible de dos genes pro-supervivencia (MYCN y BCL2) para mejorar la viabilidad de las células humanas en el entorno xenogénico. Los embriones de cerdo fueron genéticamente modificados para carecer de los genes SIX1 y SALL1, que son esenciales para el desarrollo renal, creando un «nicho defectuoso» que las células humanas podrían llenar.

¿Por qué es importante?
Este estudio es crucial por varias razones:
- Escasez de Donantes: Más de 100,000 personas solo en EE. UU. están esperando un trasplante de riñón, y 13 mueren cada día esperando.
- Avances en Medicina Regenerativa: Este estudio abre la puerta a la posibilidad de cultivar órganos humanos en animales para trasplantes futuros.
- Ética y Seguridad: El equipo también está tomando precauciones éticas, como limitar el tiempo de crecimiento de los embriones para evitar complicaciones como el desarrollo de cerebros humanos en cerdos.
¿Qué sigue?
El equipo ha recibido aprobación ética para permitir que estos embriones híbridos se desarrollen hasta 35 días para ver si los riñones humanizados continúan madurando adecuadamente.
Futuro de la Medicina Regenerativa y los Trasplantes
Aunque no tengo acceso al artículo de investigación, puedo hablar en términos generales sobre el futuro que nos espera en el campo de la medicina regenerativa y los trasplantes:
- Personalización de Órganos: En el futuro, podríamos ver órganos cultivados específicamente para el receptor, reduciendo el riesgo de rechazo del órgano.
- Avances en Ingeniería Genética: La ingeniería genética podría permitir la creación de órganos más compatibles y funcionales.
- Ética y Legislación: A medida que esta tecnología avanza, también lo harán las discusiones éticas y legales, lo que podría llevar a nuevas leyes y regulaciones.
- Aplicaciones Más Allá de los Riñones: Aunque este estudio se centró en los riñones, la técnica podría aplicarse a otros órganos, como el corazón y el hígado.
- Accesibilidad y Costos: A medida que la tecnología se perfeccione, es probable que los costos disminuyan, haciendo que los trasplantes sean más accesibles para más personas.
- Investigación Global: Este es un campo de rápido crecimiento con investigadores de todo el mundo contribuyendo, lo que podría acelerar los avances y la implementación.
Conclusión
Este estudio representa un avance significativo en la medicina regenerativa y tiene el potencial de resolver el problema crítico de la escasez de órganos para trasplantes. Sin embargo, aún hay desafíos éticos y técnicos que deben abordarse antes de que esta tecnología pueda implementarse de manera segura y efectiva.
Fuente: New Scientist
Cell Stem Cell DOI: 10.1016/j.stem.2023.08.003
Related
Descubre más desde Cerebro Digital
Suscríbete y recibe las últimas entradas en tu correo electrónico.
